Forum Discussion

DarrenSteele's avatar
DarrenSteele
Contributor 4
1 year ago

Lead Qualifying Workflow in Jobber

I may be hitting the edge of what Jobber can do in terms of it's sales CRM capabilities. BUT maybe someone has a good idea.

For my higher ticket item: Permanent Christmas Lights I schedule a site visit and in-home demo of the lights as part of the sales process. Before I put that effort in though I qualify leads by discussing with them what they're looking for, ensuring my product meets that need, and providing a rough estimate for the cost of their install. There's lots of tire-kickers to filter out.

If they like what they're hearing then I schedule that on-site assessment. 

My leads come in through Requests in Jobber, once they are qualified I schedule an on site assessment. But when customers are in the process of qualification, often taking the rough pricing to their spouses to talk it over before they commit to an in-person visit, I have no idea where to put them. It seems like they clog up my request list and it's difficult to identify who has been contacted and who hasn't.

 

I've tried tagging customers to identify if they are "permanent lights pricing presented"  but since the requests view isn't filterable by customer tags it's not working well. 

 

Anyone have any ideas for my workflow? Or is it just time to get a proper sales crm?

12 Replies

  • I appreciate Randy_Warner's explanation of integrating Jobber with a CRM. I spent months researching HubSpot and SalesForce as Zapier integrations with Jobber. It was rather cost prohibitive for a business under $2M in annual revenue to spend on a CRM. In addition, both wanted to replace Jobber with their own job management modules. Have you found a significantly less expensive way to integrate a CRM? 

    • Randy_Warner's avatar
      Randy_Warner
      Contributor 4

      Thanks Brian!

      First off, personally I think HubSpot and Salesforce are overkill (and expensive) for home service companies. Look at something like Zoho CRM or Pipedrive.

      The biggest issue with using Zapier alone is that it doesn't have Jobber triggers for records that have been UPDATED which leads to inaccurate data. You can do this with Clients but when it comes to managing pipeline if you update a Quote in Jobber there is no Zapier trigger for this. Same goes for Jobs. You need to know when records have been created or updated throughout the entire customer journey from Lead/Request to Quote to Job to Payment. This is one of the reasons I built Adhesion Connect.

      I'm looking REALLY hard and significantly expanding Adhesion Connect to be a true integration platform designed specifically for the home services industry that would also allow you to bring data BACK INTO Jobber as well.

      From a "less expensive" perspective; how much was this costing you. You should be able to accomplish this for less that a few hundred dollars per month; significantly less than hiring someone to manually enter data...

  • My office uses a large white board with categories

    -Leads-a new request through jobber or another point of contact

    -in process-we have sent quote

    -jobs to be scheduled-approved, once job is approved, all client info is in Jobber, if the lead doesnt move forward, I just archive the quote or request if we did not proceed to quote. 

    We  have 2 office staff and the board is visible to each of us, we have at least one meeting weekly to review the board, who we have both spoke with and during this time, we reach out to the leads that may be waiting on something to confirm the decision, etc. Setting up this weekly meeting to review the new leads, quotes and any materials needed for scheduled jobs has saved us time and helping keep guess work out of remembering who we have spoke with and who we need to call back! I also use client notes on Jobber for any information the teams need to know prior to start of the job. Hope this idea may help and looking forward to any future new features from Jobber!

    • ThatHandymanVan's avatar
      ThatHandymanVan
      Contributor 4

      It looks like Jobber has begun to build out a sales pipeline. Unfortunately, right now it just has requests and quotes. I really hope they plan on adding the workflow to include Jobs and Invoices.

      Also, it would be really nice if we could sync the Estimate number, Job Numbers, and Invoice numbers so they all follow one another.

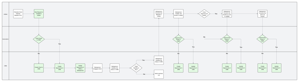
  • Hey DarrenSteele​ . I've seen this situation a lot actually. From my perspective the number one thing that could solve this is if Jobber expanded the ability to add Custom Fields to Requests. 

    My typical response to everyone is that Jobber is a FSM (Field Service Management) application first and a CRM (Customer Relationship Management) application second. There are simply some core CRM functions (lead management and pipeline management) that are not inherently simple in Jobber which is where layering in a true CRM to your business applications comes into play.

    Luckily though you have some great options from an integration perspective to make this super simple and eliminate duplicate data entry. I took a few minutes to put together a flow that I've seen a number of Jobber users implement with great success. (The green boxes are things that can be automated.) I also walked you through it in the Loom video as well.

    Video: https://www.loom.com/share/806758977f3245559e964d15d1d6ce46?sid=ab4cd401-f362-463b-954c-165cfdf43ff0

    Hopefully this gives you some insight into what is possible and how it may fit into your business. Reach out with any questions!

  • TheProcessCEO's avatar
    TheProcessCEO
    Jobber Ambassador

    Wondering if you could adjust your process to eliminate a step. Perhaps you do a phone consultation in the request phase, and gave immediate interest and ask for an in person assessment. That’s where you’d schedule the request day and time.   Perhaps eliminate the waiting period all together. The goal essentially is to reduce the time between first interaction and invoice collection. I anticipate that this additional step delays your process in moving the client through their customer journey. Try to close the gap a bit. I hope this helps! 

  • jade's avatar
    jade
    Jobber Support Team

    Hello Darren and Julie, thank you for sharing your concerns about the current setup of the Request workflow. 

    One thing that I would recommend is using the Request title as a status line or tag, the Request title will show on the Request tab in quick glance and can be arranged by alphabetical order. to do this, go to the request > edit > edit the request title. 

    We appreciate the feedback and would like to know more about how we can improve here! Feel free to reach out to our Success Team for workflow ideas or to submit feedback.

    Although we cannot say for certain what features are in development, we can ensure that your feedback is submitted to our Product Development team! 

  • Hello, I share a similar challenge managing the request list. 

    I'd love to see some way to set a Request Status, ideally with a customizable list of stages. e.g. Contacted, Verbal pricing given, Call back next month, Qualified ...

    Also, would like to assign the lead to a Salesperson. 

    Are any of these things in development?

    • EnzoMinniti's avatar
      EnzoMinniti
      Contributor 2

      We have a similar issue exactly like this and we are trying to develop something. We currently use asana in a Kanban style board but it's a lot of back and forth going to three different apps including our email inbox, jobber, and asana. It seems like jobber is not doing anything about this and we need another front end CRM. We have been looking at pipe drive, fresh sales, and a gmail integration called drag

  • Sure, here's the workflow as it stands for permanent Christmas lights.

    Sometimes customers spend time in the qualifying step. It may take several tries to make initial contact, to confirm what scope of work they are interested in. We provide an estimate, and they're not sure if the pricing is in their budget, or they want to get a spouse opinion before "wasting my time". 

    Jobber has clear request statuses for New Requests, and once they confirm they want a quote we're all good. But I find it useful to be able to identify if we've made an effort to contact them, and if we've presented them with an estimate. If I could snap my finger and magic up a change to the Jobber workflow I'd introduce two request statuses: Contacted, and Estimated. 

     

    Does that help describe my process?

  • ryaantuttle's avatar
    ryaantuttle
    Jobber Ambassador

    Do you have a flowchart for this, so we can take further look? It's a little hard to decipher actually what the flow is here. Seems like you could be doing more qualifying in order to just book the visit, instead of waiting for the spouse to decide.